冰球突破豪华版官方网站
设为首页
加入收藏
首页
/
招聘信息
/
信息公告
/
就业指导
/
毕业推荐
/
表格下载
/
关于我们
信息公告
信息公告
首页
>>
信息公告
>> 正文
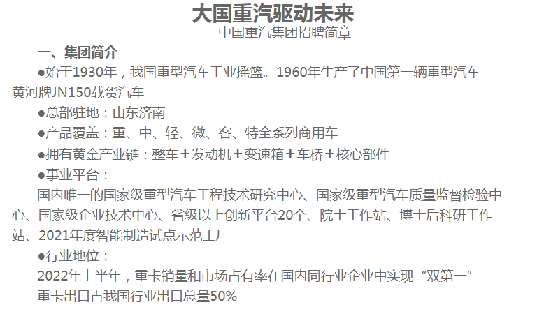
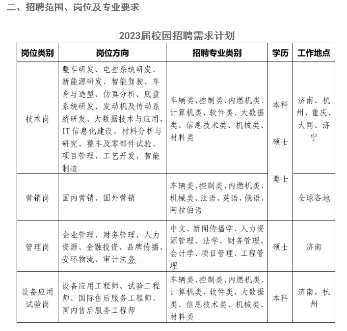
中国重汽集团2023届校园招聘简章
作者:
发布日期:2022-09-13
点击数:
上一条:
黑龙江康明新科技股份有限公司招聘简章
下一条:
森工集团权属林业局有限公司2022年夏秋季公开招聘人才公告